Lo cual nos deja con 4 categorías basándonos en los componentes que producen el sonido en nuestro ampli: Válvulas: válvulas de vacío. Transistores: transistores (electrónica analógica). Híbridos: válvulas + transistores (electrónica analógica). Digitales: circuitos digitales que modelan el sonido de otros amplificadores y efectos.. Los amplificadores de válvulas de baja potencia consumen una cantidad similar de energía a un amplificador de transistor. Sin embargo, mirando amplificadores de válvulas de mayor potencia, resulta que su consumo de energía puede llegar a ser 2-3 veces superior en comparación con un "transistor" de clasificación similar. Dentro de las.
![Los mejores amplificadores de Válvulas para todos los bolsillos [2020] Los mejores amplificadores de Válvulas para todos los bolsillos [2020]](https://masterampli.com/wp-content/uploads/2020/01/vox-ac30c2-large-68175-1024x1024.jpg)
Los mejores amplificadores de Válvulas para todos los bolsillos [2020]

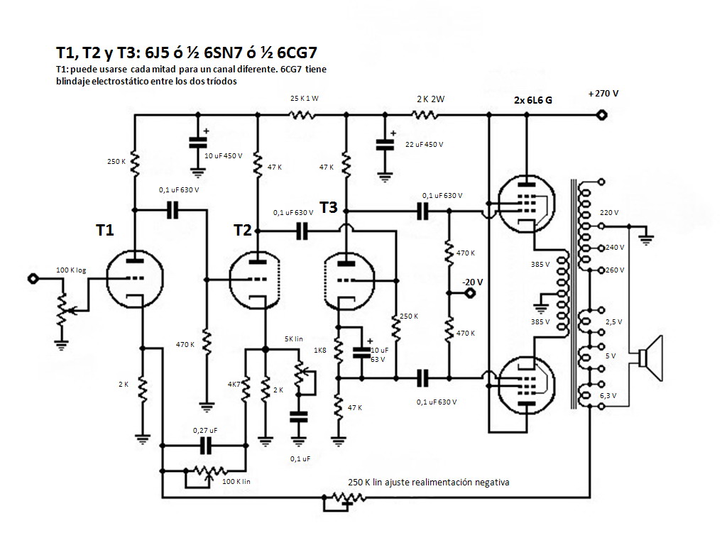
Amplificadores de audio valvulares Amplificador valvular 6J5 6SN7 6CG7

5 amplificadores de válvulas para tocar en casa con buena relación calidad/precio Sounds Market

AMPLIFICADOR A VALVULAS VINTAGE 2X50W USB Centro Electrónico

Amplificador estereo de valvulas 2 x 25W RMS con Bluetooth Base DJ

Escuchamos y enfrentamos dos amplificadores ¿Válvulas o transistores?

Las 10 mejores amplificadores hifi a valvulas en 2022 losmejoreslista

Los 10 Mejores Amplificadores de Válvula para HiFi 🥇 2024
![Los mejores amplificadores de Válvulas para todos los bolsillos [2021] Los mejores amplificadores de Válvulas para todos los bolsillos [2021]](https://masterampli.com/wp-content/uploads/2020/01/laney-irt60-1024x504.png)
Los mejores amplificadores de Válvulas para todos los bolsillos [2021]

Amp VT Amplificador de válvulas amplificador HiFi potencia de salida 4 x 35 Watt RMS

Reparación de Amplificadores a válvulas y equipos de audio en Galicia.

amplificadores de válvulas MUZISHARE
![Los mejores amplificadores de Válvulas para todos los bolsillos [2021] Los mejores amplificadores de Válvulas para todos los bolsillos [2021]](https://masterampli.com/wp-content/uploads/2020/01/Friedman-BE-deluxe-1024x500.png)
Los mejores amplificadores de Válvulas para todos los bolsillos [2021]

Amplificador Valvular 12w y 5w clase A Mono y Doble canal L & A Amplificadores Valvulares

Amplificadores Áudio Valvulas Esquemas Eletronica PT

nobsound 6p1 6.8 W * 2 Vacuum Tube Power Amplifier; Stereo Audio de Class A Single Ended Amp

Marshall JVM210C, amplificador de guitarras eléctricas, combo.
Amplificadores Válvulas de Potencia y de Amplificación Taringa!

Amplificador de Válvulas Audio Innovation 700 Mundo Válvula Alcobendas España
![Los mejores amplificadores de Válvulas para todos los bolsillos [2021] Los mejores amplificadores de Válvulas para todos los bolsillos [2021]](https://masterampli.com/wp-content/uploads/2020/02/los-mejores-amplis-para-metal-1024x768.jpg)
Los mejores amplificadores de Válvulas para todos los bolsillos [2021]
Para una experiencia aún mejor, recomendamos insertar un DAC de audio entre la fuente digital y este amplificador de tubos, para disfrutar de la música de alta resolución y escuchar todos los detalles de la grabación musical. 6. Nobsound MS-10D MKII. El mejor amplificador de tubo de alta fidelidad de gama media.. Fender 57 Custom Twin Amp. Terminamos por todo lo alto, con la joya de la corona de amplificadores de válvulas Fender: Fender 57 Custom Twin Amp. Superando los 3.000€ de coste (3.180€) sus características están a la altura del precio. Se trata de un amplificador «boutique», de 40W de potencia y dos altavoces Eminence de alnico (12").