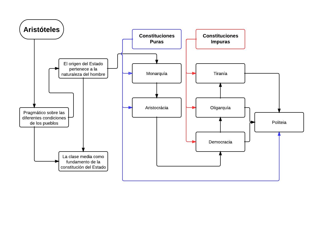
El polímata construye las bases de la teoría política y el estado, analizando el sistema político regional que estuvo en gran medida marcado por la constante lucha entre las polis -ciudades.. De la soberanía. Es un gran problema el saber a quién corresponde la soberanía en el Estado. No puede menos de pertenecer o a la multitud, o a los ricos, o a los hombres de bien, o a un solo individuo que sea superior por sus talentos, o a un tirano. Pero, al parecer, por todos lados hay dificultades.

Ciencias Sociales en breve Historia de las Ideas Políticas Aristóteles
La Politica de Aristoteles Gobierno Política

Mapa conceptual de Aristóteles ¡Guía paso a paso!

Dimensión social del ser humano

La Filosofa de Aristteles Francisco Javier Garca Moreno

Mapa conceptual de Aristóteles ¡Guía paso a paso!

4 FilosofíA Griega AristóTeles

La filosofia de Aristoteles

Aristóteles by nadia.ginard

Aristóteles. Política

Mapa conceptual de Aristóteles ¡Guía paso a paso!

LA POLÍTICA DE ARISTÓTELES

Aristoteles Y Platon
Aristoteles

Método aristotélico Escuelapedia Recursos EducativosEscuelapedia Recursos educativos

Aristóteles Biografía, Pensamiento y Obras (2022)

El rinconcito de la historiadora Concepto Estado.
Aristoteles071213
![Aportaciones de ARISTÓTELES a la filosofía [RESUMEN + VÍDEOS!] Aportaciones de ARISTÓTELES a la filosofía [RESUMEN + VÍDEOS!]](https://cdn0.unprofesor.com/es/posts/7/1/0/aportaciones_de_aristoteles_a_la_filosofia_5017_orig.jpg)
Aportaciones de ARISTÓTELES a la filosofía [RESUMEN + VÍDEOS!]
La Materia Y La Forma Segun Aristoteles Compartir Materiales
Origen del Estado y de la sociedad. Todo Estado es evidentemente una asociación, y toda asociación no se forma sino en vista de algún bien, puesto que los hombres, cualesquiera que ellos sean, nunca hacen nada sino en vista de lo que les parece ser bueno. Es claro, por lo tanto, que todas las asociaciones tienden a un bien de cierta especie.. Paco Reforza. Esta reseña pretende aproximarse a las ideas que Aristóteles desarrolló en torno a la política y al Estado en su obra La Política. Acercamiento que, salvando la distancia en el tiempo, y considerando el entramado de relaciones sociales y condiciones materiales de existencia de su época, aporte elementos a un mayor.