La Escuela Clásica de la Administración se enfoca en la eficiencia y la productividad, y es considerada una de las primeras corrientes de la administración. Sus principales exponentes fueron Frederick Taylor, Henry Fayol y Max Weber. La Escuela Clásica se centra en la organización y la estructura de la empresa, y busca maximizar la.. Escuela Clásica (1900-1930) La Escuela Clásica es una de las primeras corrientes de pensamiento en la administración. Fue originada por Frederick Taylor, quien propuso la aplicación del método científico en la gestión de una organización. En 1911, Taylor publicó su obra "Principios de la Administración Científica", en la cual propuso.

Escuelas De La Administracion Escuela Estructuralista
Línea del tiempo sobre la Administración ADMINISTRACIÓN LINEA DEL TIEMPO En esta época las
Escuelas de la administración

ESCUELAS ADMINISTRATIVAS Mind Map

Escuelas Y Enfoques De La Administracin Timeline
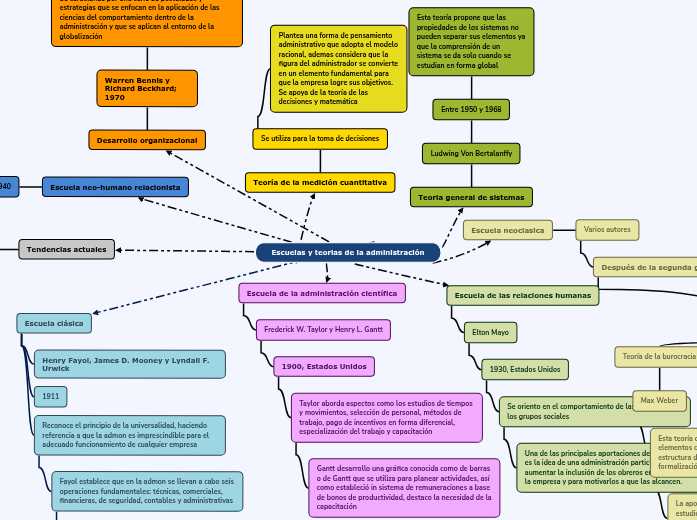
Escuelas y teorias de la administración Mind Map

Linea del Tiempo de Teorías Administrativas UnaDM

Escuelas de administración Qué es, definición y concepto

ESCUELAS ADMINISTRATIVAS

Gestion educativa La evolución de las escuelas de la administracion

Escuelas Y Enfoques De La Administracin Timeline

Evolucion de las escuelas del pensamiento administrativo

Escuelas Y Enfoques De La Administracin Timeline

INFOGRAFÍA DE LAS TEORÍAS ADMINISTRATIVAS Esquemas y mapas conceptuales de Administración de

Cuadros comparativos de las teorias administrativas Cuadro Comparativo

Evolucion de las escuelas del pensamiento administrativo
(PPT) TIPOS DE ESCUELAS ADMINISTRATIVAS 2 alejandro renteria Academia.edu

Escuelas de administración Qué es, definición y concepto

Cuadro Comparativo de las Escuelas de la Administración

Evolución de la Teoría Administrativa Descubre su Impacto Actual ★ Teoría Online
En definitiva, la línea del tiempo de las escuelas de la administración nos ayuda a comprender mejor el complejo mundo de la administración pública en México y su evolución histórica. Ant Anterior Características clave de las escuelas efectivas según Sammons (1998): Un análisis actualizado al 2023 en formato PDF. Una de las formas de conocer su evolución es a través de la línea del tiempo de las escuelas administrativas, las cuales surgieron como respuesta a las necesidades de cada época. En este artículo, haremos un recorrido por la historia de las escuelas administrativas y sus principales exponentes.